缘起
C++程序中用到二叉树这种数据结构时,为了可以直观分析数据,好就是把二叉树进行可视化显示。不然调试程序的时候挺恼火的,某个二叉树变量需要一层一层展开分析,很不方便,于是想着写个可视化二叉树的工具。
思路
经过在网上查找一下,很多都是用到了graphviz来可视化, 也就是将二叉树转变为dot语言描述的图,然后利用graphviz库将其转为图片。于是本文针对C/C++中的二叉树,写一个自动可视化二叉树的工具。具体用到了两个第三方库:
graphviz 2.40.1OpenCV 2.3.0
具体思路是: 对二叉树进行层次遍历将二叉树转为dot,然后利用graphviz库对其进行布局和渲染,保存临时图片,最后利用OpenCV显示图片。
实现
基于上述描述,以下说明一下具体实现细节。首先是二叉树转dot:二叉树的一个基本结构是,一个节点指向左右节点,如图

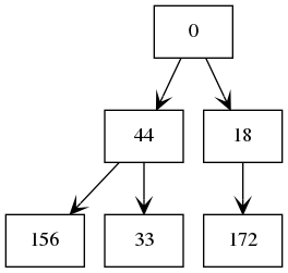
按这样,每遍历到一个节点的时候,则在dot中添加一个上述的基本结构,下图为一个小规模二叉树例子,如图

上图可以看到可视化出来并不是很美观,如图中节点33和172,直接由父节点垂直指出来,特别的,节点172无法判断是左节点还是有节点。于是,对二叉树可视化的基本结构进行了调整,如下图所示

即在父节点中间引出一个placeholder占位符,在生成的dot中设置占位符与父节点在同一个group,并且将占位符的节点和边设置属性为style=invis不可见状态。添加了占位符后,dot语言用法详见Drawing graphs with dot,二叉树可视化结果如下图

上图程序生成的dot文本为
1 | digraph graphname { |
生成了dot之后,其保存在一个字符串变量中,利用graphviz库对其进行渲染,如下代码所示,具体用法详见Using Graphviz as a Library
1 | graph_t *g; |
结果示例
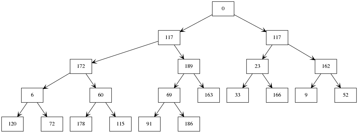
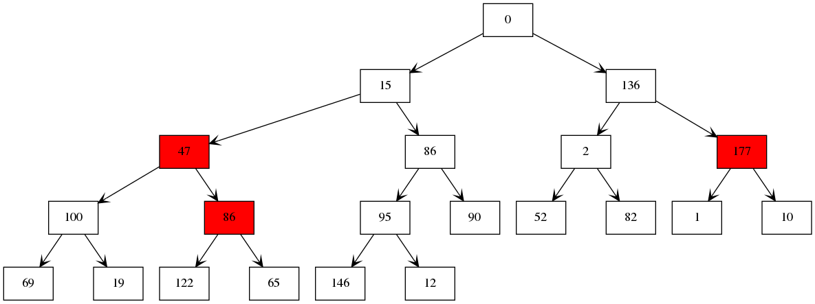
下面图是程序自动可视化二叉树的结果示例,包括了highlight指定节点的情况,程序源码详见BinTreeView
无highlight示例:

有highlight示例:
